《交通运输部安全生产警示约谈和挂牌督办办法》政策解读

2025-08-09 17:28

《交通运输部安全生产警示约谈和挂牌督办办法》政策解读


日前,交通运输部发布了修订后的《交通运输部安全生产警示约谈和挂牌督办办法》(交安监规〔2025〕5号,以下简称《办法》)。为更好理解《办法》内容,现解读如下:

1.修订背景

为加强交通运输行业安全生产监督管理,2023年12月,部印发《交通运输安全生产警示约谈和挂牌督办办法》(交安监规〔2023〕6号),一定程度上推动了行业安全生产责任落实,提高了安全生产监管效能。为进一步用准用好用实警示、约谈和挂牌督办,提升针对性和可操作性,部对原办法进行了修订完善。

2.修订的主要内容

修订后的《办法》共5章22条。本次修订的内容主要有四个方面:

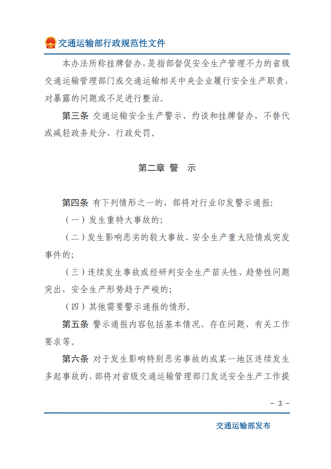
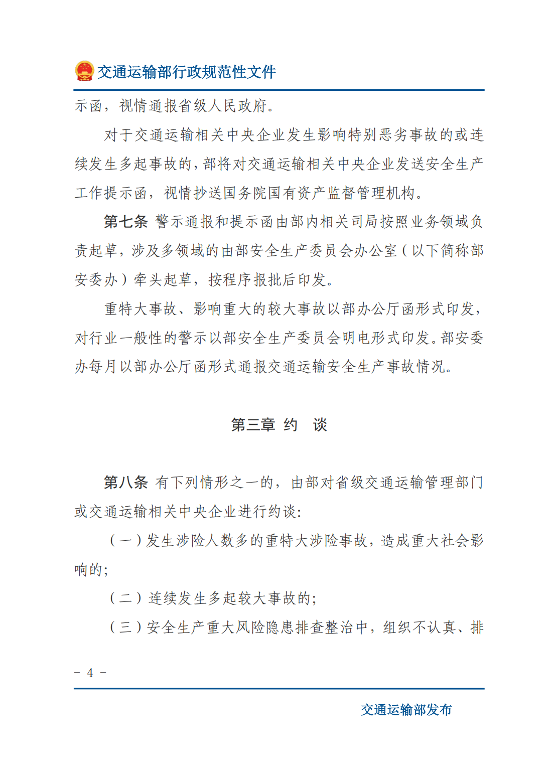
一是聚焦实施主体。《办法》主要针对部级层面工作,部对符合实施条件的省级交通运输管理部门和相关中央企业,从严从紧从快进行警示、约谈、挂牌督办,对地市级人民政府也可根据规定进行约谈。同时明确了按规定由国务院安委会(办)约谈、挂牌督办的,部不再重复开展。

二是加强警示通报。《办法》增加了“点对点”提示函的内容,对于发生影响特别恶劣事故的或连续发生事故的,部将对省级交通运输管理部门或中央企业发送提示函,并视情通报省级人民政府或抄送国务院国有资产监督管理机构。

三是强化约谈工作。《办法》结合行业安全生产事故情况,对发生重特大涉险事故的、较大事故连续多发的、隐患排查整改不到位的及时约谈,并按要求公开。

四是及时挂牌督办。《办法》突出安全监管重点工作,对警示、约谈提出需要限期整改、举一反三开展专项整治的,造成重大社会舆情的,发生性质恶劣较大事故的及时挂牌督办。同时,明确了部要公开挂牌督办情况,确保整改效果。

部将持续加强安全生产警示、约谈、挂牌督办各项工作,促进交通运输安全生产工作,强化责任落实和事故教训汲取。


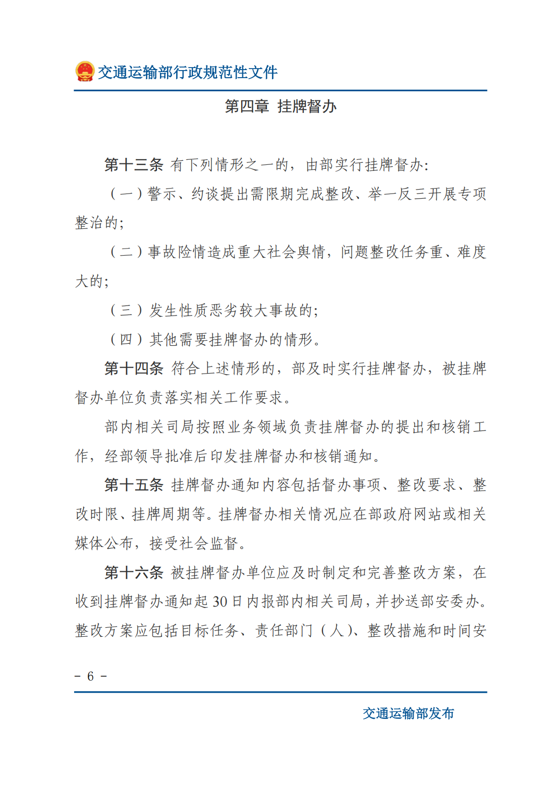
相关政策:交通运输部关于印发《交通运输部安全生产警示约谈和挂牌督办办法》的通知:如下

W020250805568572932173_00.pngW020250805568572932173_03.pngW020250805568572932173_04.pngW020250805568572932173_05.pngW020250805568572932173_07.pngW020250805568572932173_01.pngW020250805568572932173_06.pngW020250805568572932173_02.png